Nissan Rogue (T33) 2021-Present Service Manual: Vcr Actuator
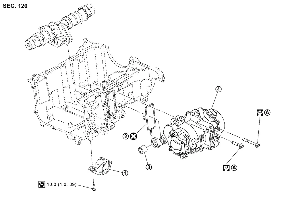
Exploded View

![]() |
VCR actuator pin holder | ![]() |
VCR actuator gasket | ![]() |
VCR actuator pin |
![]() |
VCR actuator | ||||
![]() |
Comply with the installation procedure when tightening. Refer to Removal and Installation. | ||||
![]() |
: Always replace after every disassembly. | ||||
![]() |
: N·m (kg-m, in-lb) | ||||
Removal and Installation
REMOVAL
On the CONSULT screen, select "ENGINE" >> "Active Test" >> "VCR System" >> "Start" and then adjust VCR actual position to 2.0 deg.
-
The active test can be performed when the following conditions are satisfied:
-
Engine oil temperature is 60°C (140°F) or more.
-
Ignition ON, engine OFF.
-
Remove oil pan (lower). Refer to Removal and Installation.
Remove oil strainer
. Refer to Removal and Installation.

Remove VCR actuator pin holder
.

Rotate engine clockwise 90 deg past TDC.
Remove VCR actuator pin
.

Loosen mounting bolts in reverse order as shown in the figure.

Remove VCR actuator.
INSTALLATION
Install the VCR actuator and VCR actuator harness bracket and tighten the bolts to the specified torque in the sequence shown.
CAUTION:
Do not reuse VCR actuator gasket.

VCR actuator bolts ![]() |
: 23.5 N·m (2.4 kg-m, 17 ft-lb) |
VCR actuator assembly link
and control shaft
are connected by VCR actuator pin
.

Install VCR actuator pin holder
.

Installation of the remaining components is in the reverse order of removal.
CAUTION:
If VCR actuator replaced, perform "VCR BASE POSITION LEARNING". Refer to Description.
Other materials:
Dtc/circuit Diagnosis. B2ccf-04 Passenger Door Mirror Control Module
DTC Description
DTC DETECTION LOGIC DTC No.
CONSULT screen terms
(Trouble diagnosis content) DTC detection condition
B2CCF-04
Passenger door mirror control module
(Passenger door mirror control module)
Diagnosis condition
Ignition switch is ON or OFF (auto ACC status).
Signal ...
B24a2-55 Configuration Not Implement
DTC Description
DTC DETECTION LOGIC DTC No.
CONSULT screen terms
(Trouble diagnosis content) DTC detection condition
B24A2-55
Configuration not implement
(Configuration not implement)
Diagnosis condition
Ignition switch ON
Signal (Terminal)
—
Threshold
Nissan Ari ...
Remorquage à plat de votre véhicule
Remorquage à plat d’un véhicule à transmission intégrale
Le remorquage avec les quatre roues au sol, également appelé remorquage à plat, est parfois utilisé pour tirer un véhicule derrière un camping-car. Toutefois, cette méthode n’est pas compatible avec les versions à transmissi ...





