Nissan Rogue (T33) 2021-Present Service Manual: System Description :: System
Srs Air Bag Control System
System Description
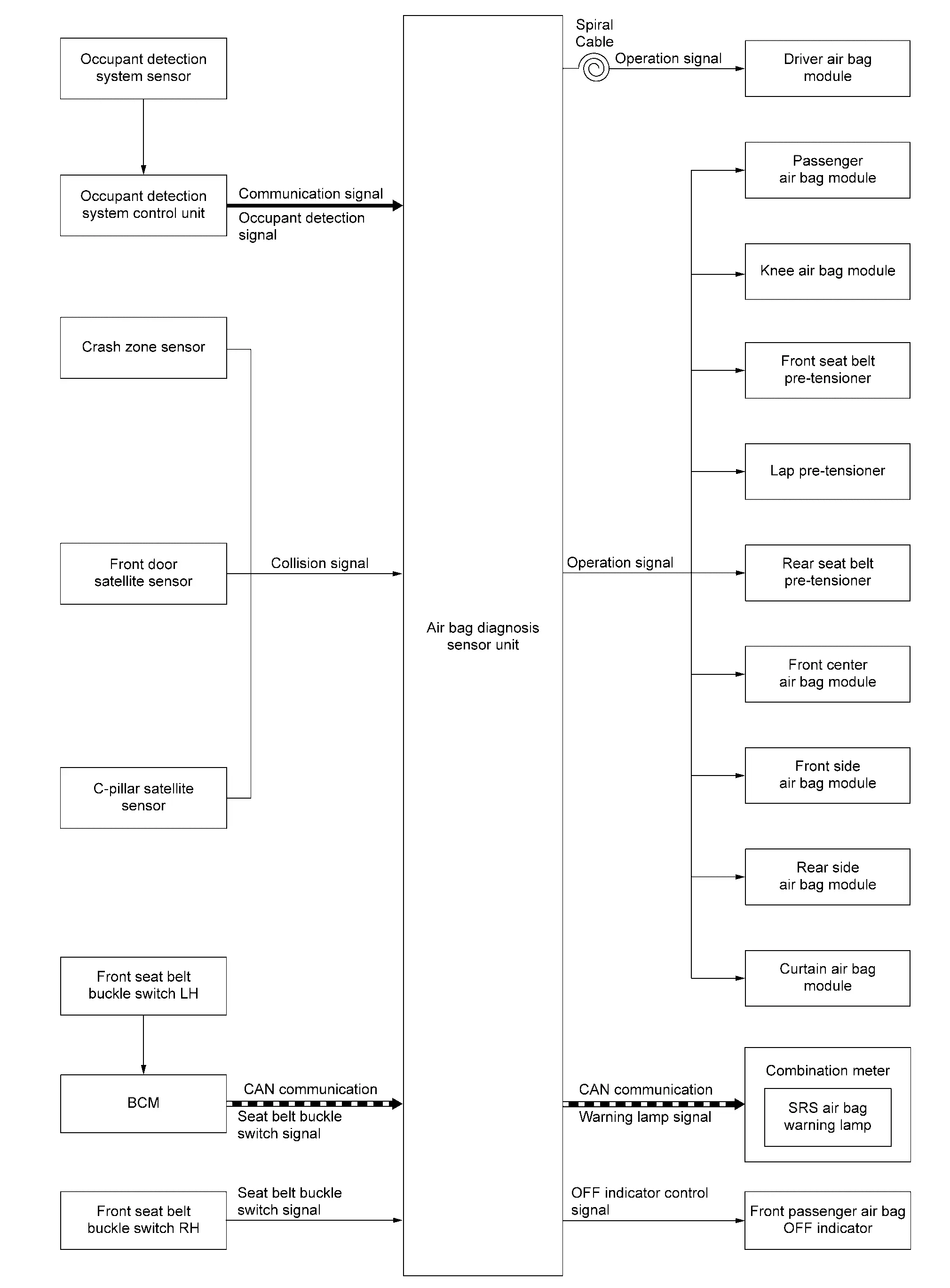
SYSTEM DIAGRAM

| Component | Function | |
|---|---|---|
| Occupant detection system sensor | Refer to Occupant Detection System Sensor. | |
| Occupant detection system control unit | Refer to Occupant Detection System Control Unit. | |
| Crash zone sensor | Refer to Crash Zone Sensor. | |
| Front door satellite sensor | Refer to Satellite Sensor. | |
| C-pillar satellite sensor | Refer to Satellite Sensor. | |
| Front seat belt buckle switch | Fastening or not fastening of seat belt judged. This judge is used for control of front air bag system. | |
| BCM | BCM transmits the front seat belt buckle switch LH signal to air bag diagnosis sensor unit via CAN communication. | |
| Air bag diagnosis sensor unit | Refer to Air Bag Diagnosis Sensor Unit. | |
| Spiral cable | Refer to Spiral Cable. | |
| Driver air bag module | Refer to Driver Air Bag Module. | |
| Passenger air bag module | Refer to Passenger Air Bag Module. | |
| Knee air bag module | Refer toDriver Knee Air Bag Module and Passenger Knee Air Bag Module. | |
| Front seat belt pre-tensioner | Refer to Seat Belt Pre-tensioner with Load Limiter. | |
| Lap pre-tensioner | Refer to Double Pre-tensioner Seat Belt. | |
| Rear seat belt pre-tensioner | Refer to Seat Belt Pre-tensioner with Load Limiter. | |
| Front center air bag module | Refer to Front Center Air Bag Module. | |
| Front side air bag module | Refer to Front Side Air Bag Module. | |
| Rear side air bag module | Refer to Rear Side Air Bag Module. | |
| Curtain air bag module | Refer to Curtain Air Bag Module. | |
| Combination meter (SRS air bag warning lamp) | Refer to Air Bag Warning Lamp. | |
| Front passenger air bag OFF indicator | Refer to Front Passenger Air Bag OFF Indicator. | |
SYSTEM DESCRIPTION
Supplemental Restraint System (SRS) activates air bag module and seat belt pre-tensioner when it detects a collision that is more than the specified limit. Together with other safety devices, it reduces the impact that occupant receives when Nissan Ariya vehicle collision occurs. Air bag diagnosis sensor unit supplies power supply to air bag module and pre-tensioner seat belt when deceleration that is more than the specified limit is detected by G sensor in air bag diagnosis sensor unit, crash zone sensor and each satellite sensor. Air bag module is composed of electric igniter (squib), filter, pyrotechnic material, and gas generating material. When air bag module receives a signal from air bag diagnosis sensor unit, air bag module ignites pyrotechnic material using electric igniter (squib) so that gas generating material generates high temperature nitrogen gas. The gas through filter activates air bag. At the same time, pre-tensioner seat belt receives power supply from air bag diagnosis sensor unit, gas generator is activated, and then gas is generated. The pressure of the generated gas causes the balls inside of pipe to move and the shaft to rotate and retract the shoulder belt. Similarly, the piston inside of pipe moves, and retracts the lap belt connected to the wire.
AIR BAG DIAGNOSIS SENSOR UNIT FUNCTIONS
Air bag diagnosis sensor unit has the following functions.
-
Detects a collision and supplies the energy for deploying air bag and seat belt pre-tensioner.
-
Detects and records electrical malfunction in air bag system and seat belt pre-tensioner system, and turns SRS air bag warning lamp ON.
-
Detects and records the deployment of air bag and seat belt pre-tensioner, and turns ON SRS air bag warning lamp.
-
Indicates the malfunction record via CONSULT.
SRS AIR BAG WARNING LAMP
-
Detects electrical malfunction in air bag system and seat belt pre-tensioner system, and turns SRS air bag warning lamp ON.
-
Detects deployment malfunction in air bag system and seat belt pre-tensioner system, and turns SRS air bag warning lamp ON.
-
Air bag diagnosis sensor unit warns the driver by turning SRS air bag warning lamp ON when air bag diagnosis sensor unit detects battery low voltage. SRS air bag warning lamp turns ON when a voltage value at which air bag diagnosis sensor unit cannot operate normally (9 V or less) is detected. After starting to turn ON, SRS air bag warning lamp turns OFF when air bag diagnosis sensor unit detects the normal value of battery voltage.
-
Air bag diagnosis sensor unit warns the driver by turning SRS air bag warning lamp ON when air bag diagnosis sensor unit detects battery high voltage. SRS air bag warning lamp turns ON when a voltage value at which air bag diagnosis sensor unit cannot operate normally (16 V or more) is detected. After starting to turn ON, SRS air bag warning lamp turns OFF when air bag diagnosis sensor unit detects the normal value of battery voltage.
| SRS air bag warning lamp operation | SRS condition |
|---|---|
|
|
No malfunction is detected |
|
|
|
|
|
|
COLLISION MODES
The operation of SRS is different depending on the collision modes applications.
SRS configurations that are activated for the following collision modes.
×: Apply —: Not apply
| SRS configuration | Frontal collision | Left side collision | Right side collision | Rollover | Rear collision |
|---|---|---|---|---|---|
| Driver air bag module | × | —*1 | —*1 | —*1 | —*1 |
| Passenger air bag module | × | —*1 | —*1 | —*1 | —*1 |
| Knee air bag module LH | × | —*1 | —*1 | —*1 | —*1 |
| Knee air bag module RH | × | —*1 | —*1 | —*1 | —*1 |
| Front seat belt pre-tensioner LH | × | × | × | × | —*1*2*3 |
| Front seat belt pre-tensioner RH | × | × | × | × | —*1*2*3 |
| Lap pre-tensioner LH | × | × | × | × | —*1*2*3 |
| Lap pre-tensioner RH | × | × | × | × | —*1*2*3 |
| Rear seat belt pre-tensioner LH | × | × | × | × | —*1*2*3 |
| Rear seat belt pre-tensioner RH | × | × | × | × | —*1*2*3 |
| Front center air bag module | —*2*3 | × | × | × | —*2*3 |
| Front side air bag module LH | —*2 | × | —*2 | —*2 | —*2 |
| Front side air bag module RH | —*3 | —*3 | × | —*3 | —*3 |
| Rear side air bag module LH | —*2 | × | —*2 | —*2 | —*2 |
| Rear side air bag module RH | —*3 | —*3 | × | —*3 | —*3 |
| Curtain air bag module LH | —*2 | × | —*2 | × | —*2 |
| Curtain air bag module RH | —*3 | —*3 | × | × | —*3 |
*1: SRS may be activated when an excessive impact is applied toward the front of the vehicle.
*2: SRS may be activated when an excessive impact is applied toward the left of the vehicle.
*3: SRS may be activated when an excessive impact is applied toward the right of the vehicle.
OCCUPANT DETECTION SYSTEM
This Occupant Detection System has the following functions.
-
Suppress the deployment of passenger air bag and knee air bag (passenger side) when front passenger seat is empty, or when occupied by child and child-seat. Turns ON front passenger air bag OFF indicator when front passenger seat is occupied by child-seat and child.
-
Indicates the malfunctioning record by CONSULT.
-
When “zero point reset” for occupant detection system is incomplete, CONSULT indicates that “zero point reset” is incomplete.
This function is applied to NISSAN genuine parts only.
NOTE:
-
The following table shows operation of air bag diagnosis sensor unit when air bag diagnosis sensor unit receives information from Occupant Detection System.
-
Even if zero point reset is “complete”, always perform zero point reset after the removal and installation of seat or the removal of control unit harness connector.
| Status (front passenger seat) | Passenger air bag and knee air bag (passenger side) | Front passenger air bag OFF indicator | SRS air bag warning lamp |
|---|---|---|---|
| Empty | Suppress | ON | OFF |
| An object | Suppress | ON | OFF |
| Child/ child-seat | Suppress | ON | OFF |
| Adult | Enable to deploy | OFF | OFF |
| Malfunction | Suppress | ON | ON |
|
Zero point reset Not yet performed (NISSAN genuine parts only) |
Suppress | ON | ON |
Active Vent Function
Air bag diagnosis sensor unit opens vent of passenger air bag module by passenger side occupant detecting condition if necessary. The pressure of the deployed air bag falls, and the passenger side occupant is take care of appropriately.
Warning/indicator/chime List
Warning Lamp/Indicator Lamp
| Item | Design | Reference | |
|---|---|---|---|
| SRS air bag warning lamp | ![]() |
Type A meter | For layout, refer to Design. |
| For function, refer to SRS Air Bag Warning Lamp. | |||
| Type B meter | For layout, refer to Design. | ||
| For function, refer to SRS Air Bag Warning Lamp. | |||
Other materials:
Informations de base
Exemple
Le système de sonar du Nissan Rogue émet des signaux sonores afin d’informer le conducteur de la présence d’obstacles autour du véhicule. Cette détection est assurée par des capteurs sonar installés dans les pare-chocs avant et arrière.
Lorsque le système de sonar est ac ...
Variable Compression Ratio Control Shaft 2 Rotation Angle Sensor
Component Inspection
CHECK VCR CONTROL SHAFT 2 ROTATION ANGLE SENSOR
Turn ignition switch OFF.
Disconnect VCR control shaft 2 rotation angle sensor harness connector.
Check the continuity between VCR control shaft 2 rotation angle sensor harness connectors.
VCR control shaft 2 rota ...
Hands on detection
Basic information
When Steering Assist is activated, the vehicle monitors the driver's steering wheel operation using capacitive and torque sensors in the steering wheel. When ProPILOT Assist is operating in hands-on (green) mode and the steering wheel is not operated, or the driver removes their ha ...




