Nissan Rogue (T33) 2021-Present Service Manual: System
Propilot Assist
System Description
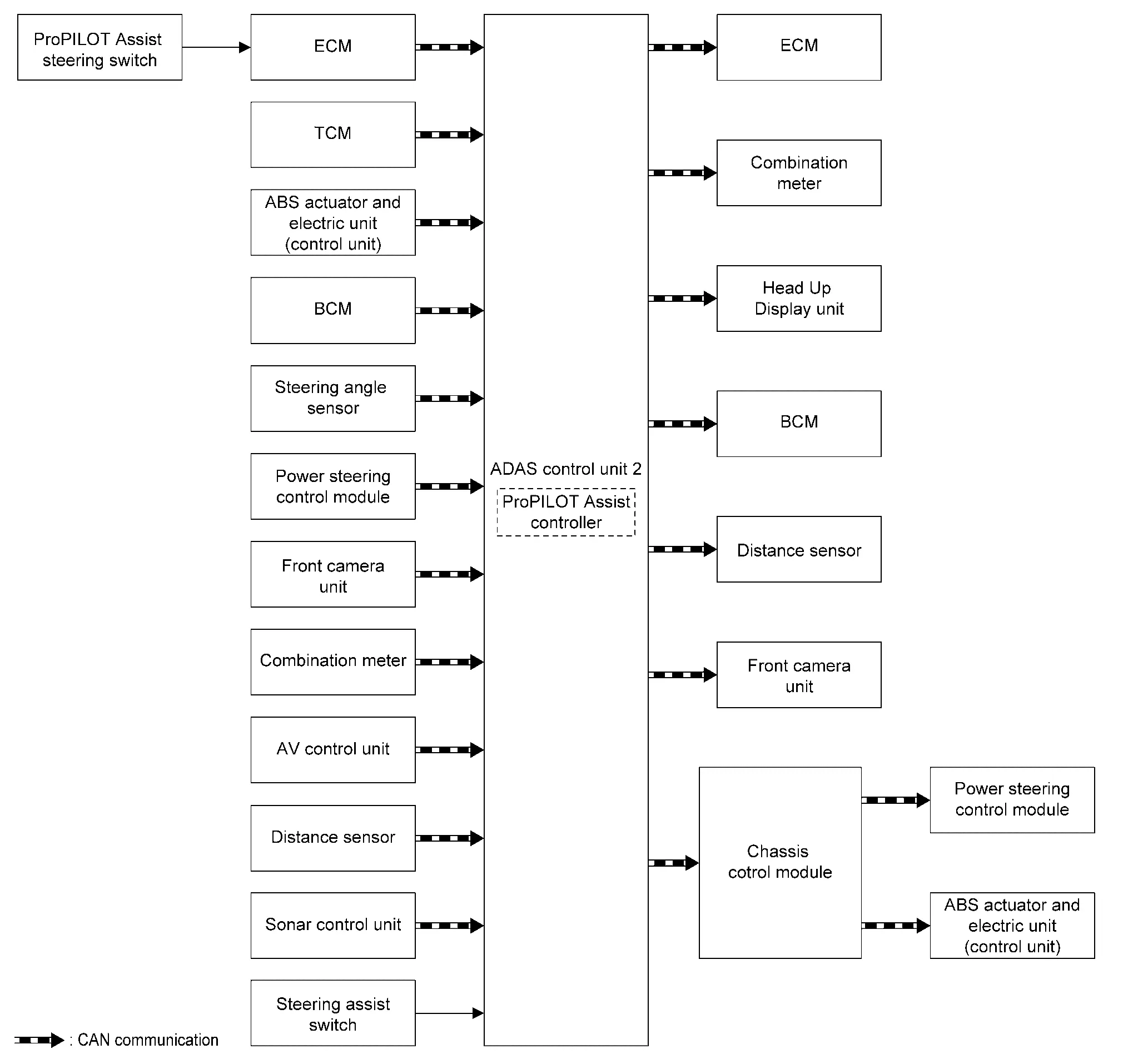
SYSTEM DIAGRAM

| Component | Description |
|---|---|
| ECM | ECM |
| TCM | TCM |
| ABS actuator and electric unit (control unit) | ABS Actuator and Electric Unit (Control Unit) |
| BCM | System Description |
| Steering angle sensor | Steering Angle Sensor |
| Power steering control module | STEERING GEAR ASSEMBLY |
| Chassis control module | Chassis Control Module |
| Front camera unit | Front Camera Unit |
| Combination meter (FULL TFT METER) | Combination Meter |
| Combination meter (7 INCH INFORMATION DISPLAY) | Combination Meter |
| AV control unit | AV Control Unit |
| Distance sensor | Distance Sensor |
| Sonar control unit | Sonar Control Unit |
| Steering assist switch | Steering Assist Switch |
| ADAS control unit 2 | ADAS Control Unit 2 |
| Head Up Display unit | Head Up Display Unit |
| ProPILOT Assist steering switch | ProPILOT Assist Steering Switch |
ADAS CONTROL UNIT 2 INPUT/OUTPUT SIGNAL ITEM
Input Signal Item
| Transmit unit | Signal name | Description | |
|---|---|---|---|
| ECM | CAN communication | Closed throttle position signal | Receives idle position state (ON/OFF) |
| Accelerator pedal position signal | Receives accelerator pedal position (angle) | ||
| ProPILOT Assist permission signal | Receives an operable/inoperable state of the ProPILOT Assist 1.1 system | ||
| Engine speed signal | Receives engine speed | ||
| ProPILOT Assist steering switch signal | Receives the operational state of the ProPILOT Assist steering switch | ||
| TCM | CAN communication | Current gear position signal | Receives a current gear position |
| Shift position signal | Receives a selector lever position | ||
| Input speed signal | Receives the number of revolutions of input shaft | ||
| Output shaft revolution signal | Receives the number of revolutions of output shaft | ||
| ABS actuator and electric unit (control unit) | CAN communication | ABS malfunction signal | Receives a malfunction state of ABS |
| ABS operation signal | Receives an operational state of ABS | ||
| ABS warning lamp signal | Receives an ON/OFF state of ABS warning lamp | ||
| TCS malfunction signal | Receives a malfunction state of TCS | ||
| TCS operation signal | Receives an operational state of TCS | ||
| VDC OFF signal | Receives an ON/OFF state of ESP | ||
| VDC malfunction signal | Receives a malfunction state of ESP | ||
| VDC operation signal | Receives an operational state of ESP | ||
| Nissan Ariya Vehicle speed signal (ABS) | Receives wheel speeds of four wheels | ||
| Yaw rate signal | Receives yaw rate acting on the Nissan Ariya vehicle | ||
| Side G sensor signal | Receives side G acting on the Nissan Ariya vehicle | ||
| Electric parking brake operation signal | Receives an operational state of the parking brake | ||
| Combination meter | CAN communication | System selection signal | Receives a selection state of each item selected with the steering switch |
| Driver seat belt switch signal | Receives an operational state of the driver seat belt | ||
| BCM | CAN communication | Turn indicator signal | Receives an operational state of the turn signal lamp and the hazard lamp |
| Stop lamp switch signal | Receives an operational state of the brake pedal | ||
| Door switch signal | Receives an operational state of the each doors | ||
| Steering angle sensor | CAN communication | Steering angle sensor signal | Receives the number of revolutions, turning direction of the steering wheel |
| Steering angle sensor malfunction signal | Receives a malfunction state of steering angle sensor | ||
| Steering angle speed signal | Receives the turning angle speed of the steering wheel | ||
| Power steering control module | CAN communication | ProPILOT Assist permission signal | Receives an operable/inoperable state of the ProPILOT Assist 1.1 system |
| Steering torque signal | Receives steering input torque | ||
| AV control unit | CAN communication | Curve signal | Receives forward curve information |
| Front camera unit | CAN communication | Nissan Ariya Vehicle ahead signal | Receives detection results of vehicle ahead |
| Detected lane condition signal | Receives detection results of lane marker | ||
| Distance sensor | CAN communication | Distance sensor signal | Receives detection results, such as the presence or absence of a leading Nissan Ariya vehicle and distance from the vehicle |
| Sonar control unit | CAN communication | Sonar sensor signal | Receives detection results, such as the presence or absence of a leading Nissan Ariya vehicle and distance from the vehicle |
| Steering assist switch | Steering assist switch signal | Receives on operational state of the steering assist switch | |
Output Signal Item
| Reception unit | Signal name | Description | |
|---|---|---|---|
| ECM | CAN communication | ProPILOT Assist operation signal | Transmits an ProPILOT Assist operation signal necessary for ProPILOT Assist 1.1 |
| Wheel torque request signal | Transmits a signal to control the wheel torque | ||
| BCM | CAN communication | Stop lamp request signal | Transmits a signal to activates the stop lamp |
| ABS actuator and electric unit (control unit) (via chassis control module) | CAN communication | Brake wheel torque signal | Transmits a brake wheel torque signal to activates the brake via chassis control module |
| Electric parking brake operation request signal | Transmits a signal to operate the parking brake | ||
| Combination meter | CAN communication | Meter display signal | Transmits a signal to display a state of the system on the information display |
| Buzzer output signal | Transmits a signal to activate buzzer | ||
| Power steering control module (via chassis control module) | CAN communication | ProPILOT Assist operation signal | Transmits an ProPILOT Assist operation signal necessary for ProPILOT Assist 1.1 |
| Front camera unit | CAN communication | Nissan Ariya Vehicle speed signal | Transmits a vehicle speed calculated by the ADAS control unit 2 |
| Turn indicator signal | Transmits a turn indicator signal received from BCM | ||
| Distance sensor | CAN communication | Nissan Ariya Vehicle speed signal | Transmits a vehicle speed calculated by the ADAS control unit 2 |
| Head Up Display unit | CAN communication | Display signal | Transmits a signal to display a state of the system on the Head Up Display |
FUNCTION DESCRIPTION
-
The system measures the distance from the vehicle ahead using the front camera unit and distance sensor, and allows for driving while keeping a proper distance, with the Nissan Ariya vehicle speed set by the driver as the upper limit speed. At the same time, it detects the lane markers of the lane which the Nissan Ariya vehicle is driving in and supports steering to keep the vehicle close to the center of the lane.
-
ProPILOT Assist 1.1 is composed of 2 functions: intelligent cruise control (ICC) and steering wheel assistance function.
Intelligent Cruise Control
-
The Intelligent Cruise Control (ICC) system maintains a selected distance from the vehicle ahead within set speeds.
-
The driver can select the set speeds.
-
The Nissan Ariya vehicle travels at a set speed when the road ahead is clear.
-
The ICC system can be set to one of two cruise control modes:
NOTE:
Never set the cruise speed exceeding the posted speed limit.
-
Nissan Ariya Vehicle-to-vehicle Distance Control Mode Function
For maintaining a selected distance between own vehicle and the Nissan Ariya vehicle in front of own vehicle up to the preset speed. Refer to System Description.
-
Conventional (Fixed Speed) Cruise Control Mode Function
For cruising at a preset speed. Refer to System Description.
-
Steering Wheel Assistance Function
The system detects the lane markers and supports steering to keep the vehicle close to the center of the driving lane. Refer to System Description.
EVENT DATA RECORDER (EDR)
Recording and Collecting Vehicle Data
ProPILOT Assist 1.1 system records and collects the following vehicle data.
-
Operating status of the accelerator pedal, brake pedal, steering wheel, and other controls
-
Detection status of Nissan Ariya vehicles ahead, lane markers, and other items
-
Vehicle speed and other vehicle information
-
Information related to ProPILOT Assist 1.1 operation
-
ProPILOT Assist 1.1 trouble diagnosis information
-
Front camera unit image information (when the SRS air bag or the automatic emergency brake activates)
Handling of Data
-
Nissan Motor and third parties contracted by Nissan Motor may acquire and use data recorded in the event recorder for the purpose of improving Nissan Motor Nissan Ariya vehicle collision safety performance.
-
Nissan Motor and third parties contracted by Nissan Motor shall not disclose or provide the acquired data to any third party except in the following circumstances.
-
When the consent of the Nissan Ariya vehicle user is obtained
-
When based on a court order or other legally enforceable request
-
When the data is provided to a research institution or similar body after it is processed by statistical processing or other means so that it is not possible to identify the user or Nissan Ariya vehicle
-
NOTE:
The recorded data cannot be acquired or used at a Nissan dealer.
Fail-safe (ADAS Control Unit 2)
Refer to Fail-safe (ADAS Control Unit 2).
Fail-safe (Distance Sensor)
Refer to Fail-safe (Distance Sensor).
Fail-safe (Front Camera Unit)
Refer to Fail-safe (Front Camera Unit).
Vehicle-To-Vehicle Distance Control Mode Function
System Description
FUNCTION DESCRIPTION
-
The vehicle-to-vehicle distance control mode is designed to maintain a selected distance from the Nissan Ariya vehicle in front of own vehicle and can reduce the speed to match a slower vehicle ahead.
-
The driver can select the distance from the Nissan Ariya vehicle ahead (Long/Middle/Short).
-
If the status is the set wait condition and the vehicle speed is between approximately 20 and 90 MPH (30 and 144 km/h), when the SET‐ switch is pressed, the system records the Nissan Ariya vehicle speed and starts the control. If the vehicle speed is approximately 20 MPH (30 km/h) or less and a vehicle ahead is detected when the SET switch is pressed, a Nissan Ariya vehicle speed of 20 MPH (30 km/h) is set.
-
The system decelerates the vehicle as necessary and if the Nissan Ariya vehicle ahead comes to a stop, the vehicle decelerates to a standstill. However, the system can only apply up to 40% of the Nissan Ariya vehicle’s total braking power.
-
The system cancels and a warning chime sounds if the speed is below approximately 15 MPH (25 km/h) and a Nissan Ariya vehicle is not detected ahead. For ProPILOT Assist 1.1 with Navi-link equipped vehicles on a limited access freeway as identified in the navigation map data, the Nissan Ariya vehicle-to-vehicle distance control mode cancels and a warning chime sounds if your vehicle is at a standstill for more than approximately 3 seconds and a Nissan Ariya vehicle is not detected ahead.
-
The vehicle-to-vehicle distance control mode operates as follows:
-
When there are no Nissan Ariya vehicles traveling ahead, the system maintains the speed set by the driver. The set vehicle speed range is between approximately 20 and 90 MPH (30 and 144 km/h).
-
When there is a Nissan Ariya vehicle traveling ahead, the system adjusts the speed to maintain the distance, selected by the driver, from the Nissan Ariya vehicle ahead. If the vehicle ahead comes to a stop, the vehicle decelerates to a standstill. Once own vehicle stops, the system keeps the Nissan Ariya vehicle stopped.
-
When own vehicle is stopped for less than 3 seconds (30 seconds for vehicles equipped with ProPILOT Assist 1.1 with Navi-link on a limited access roadway) and the Nissan Ariya vehicle ahead begins to move, ownr vehicle starts moving again automatically.
-
When own vehicle is at a standstill for more than 3 seconds (30 seconds for Nissan Ariya vehicles equipped with ProPILOT Assist 1.1 with Navi-link on a limited access roadway) and the vehicle ahead begins to accelerate, push up the RES+ switch or lightly depress the accelerator pedal. The system starts to follow the Nissan Ariya vehicle ahead.
-
When the vehicle traveling ahead moves to a different traveling lane, the system accelerates and maintains Nissan Ariya vehicle speed up to the set speed.

CAUTION:
-
This system should only be used when traffic conditions allow Nissan Ariya vehicle speeds to remain fairly constant or when vehicle speeds change gradually.
-
If a vehicle moves into the traveling lane ahead or if a Nissan Ariya vehicle traveling ahead rapidly decelerates, the distance between vehicles may become closer because the system cannot decelerate the Nissan Ariya vehicle quickly enough. If this occurs, the system sounds a warning chime and blinks the system display to notify the driver to take necessary action.
-
The Nissan Ariya vehicle-to-vehicle distance control mode does not control vehicle speed or warn the driver when the driver approaches stationary and slow moving Nissan Ariya vehicles. The driver must pay attention to vehicle operation to maintain proper distance from vehicles ahead when approaching toll gates or traffic congestion.
-
The Nissan Ariya vehicle may not maintain the set speed on winding or hilly roads.
-
To prevent the vehicle from moving, the driver must depress the brake pedal.
NOTE:
-
When the accelerator pedal is depressed, the brake operation and the warning are not performed by the ProPILOT Assist 1.1 system.
-
When the sonar system has a malfunction, the time the Nissan Ariya vehicle can remain stopped and automatically restart is shortened from 30 seconds to 3 seconds. (With ProPILOT Assist 1.1 with Navi-link)
-
-
The Nissan Ariya vehicle-to-vehicle distance control mode has the following functions:
Cut-in detection
If a vehicle moves into own traveling lane near own vehicle, the vehicle-to-vehicle distance control mode informs the driver by blinking the Nissan Ariya vehicle ahead detection indicator.
Approach warning
If own vehicle comes closer to the vehicle ahead due to rapid deceleration of that vehicle or if another Nissan Ariya vehicle cuts in, the system warns the driver with the chime and ProPILOT Assist 1.1 system display.
CAUTION:
-
The warning chime does not sound in some cases when there is a short distance between Nissan Ariya vehicles. Some examples are:
-
When the vehicles are traveling at the same speed and the distance between Nissan Ariya vehicles is not changing.
-
When the vehicle ahead is traveling faster and the distance between Nissan Ariya vehicles is increasing.
-
When a vehicle cuts in near own vehicle.
-
-
The warning chime does not sound when:
-
Own Nissan Ariya vehicle approaches other vehicles that are parked or moving slowly.
-
The accelerator pedal is depressed, overriding the system.
-
Acceleration when passing
-
When the vehicle-to-vehicle distance control mode system is engaged above 70 km/h (44 MPH) and following a slower Nissan Ariya vehicle (below set speed), and the turn signal is activated to the left, the system automatically starts to accelerate the Nissan Ariya vehicle to help initiate passing on the left and begins to reduce the distance to vehicle directly ahead. Only the left side turn signal operates this feature.

-
As the driver steers the Nissan Ariya vehicle and moves into the passing lane, if no vehicle is detected ahead the system continues to accelerate to the set speed. If another Nissan Ariya vehicle is detected ahead, then the vehicle accelerates up to the following speed of that vehicle.
-
If the Nissan Ariya vehicle is not steered into the left lane to pass, the acceleration stops after a short time and regains the set following distance.
-
Acceleration can be stopped at any point by depressing the brake pedal or the CANCEL switch on the steering wheel.
Speed Limit Assist (With Full TFT meter)
-
When the ProPILOT Assist 1.1 with Navi-link is active and it detects a change of the speed limit, the new speed limit sign is indicated and it can be applied to the Nissan Ariya vehicle set speed automatically or manually.
-
The Speed Limit Assist operates:
-
When the detected speed limit sign is 30 km/h (20 MPH) and above.
-
The “Speed Limit Assist” is enabled in the settings menu of the Nissan Ariya vehicle information display.
-
Speed Adjust by Route (With Full TFT meter)
When the Speed Adjust by Route system is active on limited access freeways, the system uses road information provided by the Map locator system to adjust the Nissan Ariya vehicle speed depending on road curvature in freeway interchanges and freeway curves.
The system may not always reduce speed for all freeway interchanges and freeway curves. The driver may need to apply additional braking at any time.
When the vehicle is through the freeway interchanges and freeway curves, the vehicle will accelerate again to the set speed.

OPERATION DESCRIPTION
-
When ProPILOT Assist 1.1 is OFF, pressing the ProPILOT Assist 1.1 steering wheel switch for less than 1.5 seconds displays the ProPILOT Assist status, and the set wait condition is engaged.
-
ADAS control unit 2 performs the control as per the following:
Constant speed The ADAS control unit compares the set Nissan Ariya vehicle speed with the current vehicle speed, transmits the command to ECM via CAN communication to reach the set Nissan Ariya vehicle speed, and controls the electric throttle control actuator. Following The ADAS control unit 2 sends commands to the ECM and the ABS actuator and electric unit (controlunit) and controls the Nissan Ariya vehicle speed for keeping the proper distance between vehicles ccording to the vehicle speed changes of the Nissan Ariya vehicle ahead. Following → Stop The ADAS control unit 2 sends commands to the ABS actuator and electric unit (controlunit) and stops the Nissan Ariya vehicle. After the vehicle stops, it is held at a stop. Starting from stop → Following The ADAS control unit 2 judges that the RES+ switch is pressed by the ProPILOT Assist steering switch signal from the ECM or the accelerator pedal is depressed by the accelerator pedal position signal from ECM, transmits the command to ECM to resume following driving, and controls the electric throttle control actuator. -
When the ADAS control unit 2 judges that a Nissan Ariya vehicle moves into own traveling lane near own vehicle by the distance sensor signal from the distance sensor, it transmits the meter display signal to the combination meter to turn ON the Nissan Ariya vehicle ahead detection indicator.
-
When the ADAS control unit 2 judges that own vehicle comes closer to the Nissan Ariya vehicle ahead due to rapid deceleration of that vehicle or another vehicle cuts in by the distance sensor signal from the distance sensor, it performs the following operations:
-
Transmits the meter display signal to the combination meter to turn ON ProPILOT Assist 1.1 system display.
-
Transmits the buzzer output signal to the combination meter to sound the buzzer.
-
-
When the ADAS control unit 2 judges that the turn signal is activated to the left while the own Nissan Ariya vehicle is following a slower vehicle (below set speed) at 70 km/h (44 MPH) or more, it transmits the command to the ECM to accelerate the Nissan Ariya vehicle.
-
When the ADAS control unit 2 judges that new speed limit sign is indicated while the ProPILOT Assist 1.1 with Navi-link is activing, it applies to the Nissan Ariya vehicle set speed. (With Full TFT meter)
-
When the ADAS control unit 2 receives the road information (freeway interchanges and freeway curves) from the navigation system, it transmits the command to the ECM to adjust the Nissan Ariya vehicle speed. (With Full TFT meter)
OPERATION CONDITION
-
ProPILOT Assist 1.1 system: ON
-
Vehicle speed: Between approximately 30 and 144 km/h (20 and 90 MPH)
CANCEL CONDITION
-
Push the CANCEL switch
-
Tap the brake pedal (except at a standstill)
-
Push the ProPILOT Assist switch to turn the system OFF (The ProPILOT Assist status indicator turn OFF)
-
Any door is open
-
The driver’s seat belt is not fastened
-
The Nissan Ariya vehicle ahead is not detected and own vehicle is traveling below the speed of 25 km/h (15 MPH)
-
Own Nissan Ariya vehicle has been stopped by the ProPILOT Assist 1.1 system for approximately 3 minutes or longer
-
The shift lever is not in the D (Drive) position or manual shift mode
-
The electronic parking brake is applied
-
The VDC system is turned OFF
-
The AEB applies harder braking
-
VDC (including the traction control system) operates
-
The SNOW mode or OFF-ROAD mode is selected (AWD models)
-
A wheel slips
-
When distance measurement becomes impaired due to adhesion of dirt or obstruction to the distance sensor
-
When the radar signal is temporarily interrupted
Conventional (fixed Speed) Cruise Control Mode Function
System Description
FUNCTION DESCRIPTION
The conventional (fixed speed) cruise control mode allows driving at a speed between 30 and 144 km/h (20 and 90 MPH) without keeping own foot on the accelerator pedal.
NOTE:
Unlike the vehicle-to-vehicle distance control mode of the distance from the Nissan Ariya vehicle ahead is not performed. The ProPILOT Assist system warning and brake control are not performed.

OPERATION DESCRIPTION
-
When the vehicle-to-vehicle distance control mode is OFF, pressing and holding the ProPILOT Assist switch for 1.5 seconds or more illuminates the speed control indicator and sets the control to the set wait condition.
NOTE:
When switching to Nissan Ariya vehicle-to-vehicle distance control mode, first turn the system OFF, and then press the ProPILOT Assist switch for less than 1.5 seconds to set the Nissan Ariya vehicle-to-vehicle distance control mode to the set wait condition.
-
The system compares the current Nissan Ariya vehicle speed and the set vehicle speed, sends commands via CAN communication to the ECM, and controls the torque to bring the current speed closer to the set speed.
-
When the system is in the set wait condition and the Nissan Ariya vehicle speed is between approximately 20 and 90 MPH (30 and 144 km/h), the vehicle speed at the time when the SET- switch is pressed is saved as the set Nissan Ariya vehicle speed, and control is started.
-
ADAS control unit 2 performs the control as per the following:
Constant speed Comparing the set Nissan Ariya vehicle speed with the current vehicle speed, transmits the command to ECM via CAN communication to reach the set Nissan Ariya vehicle speed, and controls electronic throttle control actuator.
OPERATION CONDITION
-
Conventional (fixed speed) cruise control mode: ON
NOTE:
When the Nissan Ariya vehicle-to-vehicle distance control mode is OFF, pressing and holding the ProPILOT Assist switch for 1.5 seconds or more illuminates the speed control indicator and sets the control to the set wait condition.
-
Nissan Ariya Vehicle speed: Between approximately 20 and 90 MPH (30 and 144 km/h)
CANCEL CONDITION
-
Push the CANCEL switch
-
Tap the brake pedal
-
Push the ProPILOT Assist switch to turn the system OFF (The ProPILOT Assist status indicator turn OFF)
-
Any door is open
-
The driver’s seat belt is not fastened
-
Own Nissan Ariya vehicle is traveling below the speed of 15 MPH (25 km/h)
-
The shift lever is not in the D (Drive) position or manual shift mode
-
The electronic parking brake is applied
-
The VDC system is turned OFF
-
The AEB applies harder braking
-
VDC (including the traction control system) operates
-
The SNOW mode or OFF-ROAD mode is selected (AWD models)
-
A wheel slips
Steering Wheel Assistance Function
System Description
FUNCTION DESCRIPTION
-
The front camera unit is used to control the steering so that the vehicle drives close to the center of the lane and to assist driver steering operations. [Steering wheel assist function is not available at speeds under 37 MPH (60 km/h).]
NOTE:
When the steering wheel is operated by more than a certain amount, the steering wheel is operated by the steering wheel assistance function.

-
During steering assist control, the ADAS control unit detects driver's steering operations based on the steering torque signal received from the power steering control module via CAN communication.

-
If the ADAS control unit 2 detects a condition that driver releases the steering wheel, a warning is indicated on the Nissan Ariya vehicle information display.
-
If the driver does not operate the steering wheel after the warning has been displayed, an audible alert sounds and the warning blinks in the Nissan Ariya vehicle information display, followed by a quick brake application to request the driver to take control of the Nissan Ariya vehicle again.
-
If the driver still does not respond, the ProPILOT Assist 1.1 turns on the hazard lamp and slows the Nissan Ariya vehicle to a complete stop.
-
After the emergency stop function is activated, the Steering Assist function will be disabled with the "Steering Assist OFF" message displayed until the ignition switch has been switch off and on again
-
The driver can cancel the deceleration at any time by steering, braking, accelerating, or operating the ProPILOT Assist switch.
NOTE:
If the driver lightly touches (instead of firmly grips) the steering wheel, the steering sensor may not detect the driver’s hand(s) on the wheel and a sequence of warnings may occur. When the driver holds and operates the steering wheel again, the warnings turn OFF.
OPERATION DESCRIPTION
When ProPILOT Assist 1.1 is OFF, pressing the ProPILOT Assist steering switch for less than 1.5 seconds displays the ProPILOT Assist status, and the set wait condition is engaged.
ADAS control unit 2 performs the control as per the following:
| Control active (straight road) | The front camera unit detects the lane markers and sends the lane marker detection signal via CAN communication to the ADAS control unit 2. Based on the lane marker detection signal, the ADAS control unit 2 supports steering by sending commands via CAN communication to the power steering control module for keeping the Nissan Ariya vehicle in the lane. |
| Control active (curved road) | The front camera unit detects the lane markers and sends the lane marker detection signal via CAN communication to the ADAS control unit 2. Based on the lane marker detection signal, the ADAS control unit 2 supports steering to match the curve by sending commands via CAN communication to the power steering control module for keeping the Nissan Ariya vehicle in the lane. |
| Control standby | When the ADAS control unit 2 receives the turn signal indicator signal via CAN communication from BCM, it temporarily cancels the steering wheel assistance function. |
| Control reactivation | When the lane change is completed and the ADAS control unit 2 receives the lane marker detection signal via CAN communication from the front camera unit, it reactivates the steering wheel assistance function. |
OPERATION CONDITION
The steering assist function can be activated when the following conditions are satisfied.
-
ProPILOT Assist 1.1 system: ON
-
Lane markers on both sides are clearly detected
-
A Nissan Ariya vehicle ahead is detected [when the vehicle is driven at speeds under 37 MPH (60 km/h)]
-
The driver grips the steering wheel
-
The Nissan Ariya vehicle is driven at the center of the lane
-
The turn signals are not operated
-
The windshield wiper is not operated in the high speed operation (the Steering Assist function is disabled after the wiper operates for approximately 10 seconds)
CANCEL CONDITION
-
When unusual lane markers appear in the traveling lane or when the lane marker cannot be correctly detected for some time due to certain conditions (for example, a snow rut, the reflection of light on a rainy day, the presence of several unclear lane markers)
-
When the windshield wiper operates in the high speed operation (the Steering Assist is disabled when the wiper operates for more than approximately 10 seconds)
Information Display (combination Meter)
Warning/Indicator (On Information Display)
| Name | Function |
|---|---|
| ProPILOT Assist 1.1 system display |
|
Other materials:
Rear View Monitor. Symptom Diagnosis. Rear View Monitor System
Rear View Monitor System
Symptom Table
REAR VIEW MONITOR Symptoms Possible cause Inspection item
Camera image is not shown.
(Nissan Ariya Vehicle width and predictive course line are displayed.)
Harness between rear view camera and AV control unit
Rear view camera
AV contr ...
Symptom Diagnosis. Electric Power Steering Warning Lamp Does Not Turn Off
Description
Power steering warning lamp does not turn OFF several seconds after engine started.
Diagnosis Procedure
PERFORM SELF-DIAGNOSIS
CONSULT
Perform self diagnosis for “EPS/Direct Adaptive Steering 3”.
Is any DTC detected?
YES>>
Check the DTC. Refer to DTC Index.
NO>> ...
Comment utiliser la fonction de verrouillage à télécommande sans clé du Nissan Rogue
AVERTISSEMENTS DE SÉCURITÉ IMPORTANTS
Équipements médicaux : Les ondes radio émises par la clé intelligente de votre Nissan Rogue peuvent potentiellement interférer avec le fonctionnement des équipements médicaux électriques. Avant toute utilisation du système, toute personne porte ...
