Nissan Rogue (T33) 2021-Present Service Manual: System
Nissanconnect with 8" Color Display
System Description
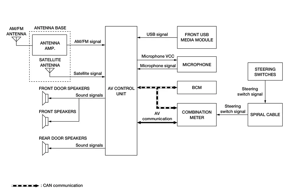
SYSTEM DIAGRAM

AV Control Unit Input Signal (AV Communication)
| Transmit unit | Signal name |
|---|---|
| Combination meter | Steering switch signals |
AV Control Unit Input Signal (CAN Communication)
| Transmit unit | Signal name |
|---|---|
| Combination meter | Nissan Ariya Vehicle speed signal |
| Parking brake status signal | |
| BCM | Position light request signal |
AUDIO SYSTEM
The audio system consists of the following components:
-
AV control unit
-
Front speakers
-
Front door speakers
-
Rear door speakers
-
Microphone
-
Front USB media module
-
Steering switches
-
Combination meter
-
Spiral cable
-
BCM
-
Antenna base (satellite antenna and antenna amp.)
When the audio system is on:
-
AM/FM signals received by the antenna base are amplified by the antenna amp. and sent to the AV control unit. The AV control unit sends the audio signals to the speakers.
-
Satellite signals received by the antenna base (satellite antenna) are sent to the AV control unit. The AV control unit sends the audio signals to the speakers.
Refer to Owner's Manual for audio system operating instructions.
USB Connection
-
USB ports are located in the front USB media module.
-
When a compatible device is connected to the USB port, the front USB media module transmits the music data and text data in the compatible device to the AV control unit via USB communication.
-
When AV control unit receives the text data from front USB media module, it displays the text data (artist, album, and song title) on the AV control unit display.
Bluetooth® Audio
-
Bluetooth® module is integrated in the AV control unit.
-
Music data, artist, album, and song title in a portable audio device can be played/displayed via Bluetooth® communication.
-
When AV control unit receives the music data from a portable audio device via Bluetooth® communication, it transmits the sound signal to each speaker.
-
When AV control unit receives the text data from a portable audio device via Bluetooth® communication, it displays the text data (artist, album, and song title) on the AV control unit display.
Speed Sensitive Volume
-
AV control unit receives the vehicle speed signal from ABS actuator and electric unit (control unit) via CAN communication.
-
AV control unit determines the volume level according to the Nissan Ariya vehicle speed signal received from ABS actuator and electric unit (control unit), and transmits the sound signal to each speaker.
-
The control level can be selected by the customer.
Audio Indicatior
-
The status of the audio system is displayed on the information display in the combination meter.
-
The AV control unit transmits the meter display signal as the audio status to the combination meter via CAN communication.
-
When combination meter receives the meter display signal, the audio status is displayed on the information display in combination meter.
HANDS-FREE PHONE SYSTEM
Description
-
Refer to Owner’s Manual for hands-free phone system operating instructions.
-
Simply operating the steering switch without releasing hands from the steering wheel allows the driver to receive a phone call.
-
When a Bluetooth® communication compliant phone is registered to the AV control unit, hands-free phone communication can be performed.
-
The content of the memory (telephone book) of the cellular phone can be recorded in the AV control unit.
When Receiving a Call
When AV control unit receives the voice of the other party from a cell phone via Bluetooth® communication, it transmits the TEL voice signal to each speaker.
When a Call Is Originated
When AV control unit receives the microphone signal from microphone, it transmits the sound signal to a cell phone via Bluetooth® communication.
Hands-Free Phone Indicator
-
When AV control unit recognizes an incoming call from a cell phone via Bluetooth® communication, it transmits the meter display signal to combination meter via CAN communication.
-
When combination meter receives the meter display signal, it displays the incoming call of cell phone on information display.
-
When an incoming call is received, the driver can operate the steering switch to answer the phone.
-
When steering switch is operated, the combination meter receives the steering switch signal, and then combination meter transmits the steering switch signal to the AV control unit via AV communication.
-
When AV control unit receives the steering switch signal, it activates the hands-free phone.
Nissanconnect with 12.3" Color Display
System Description
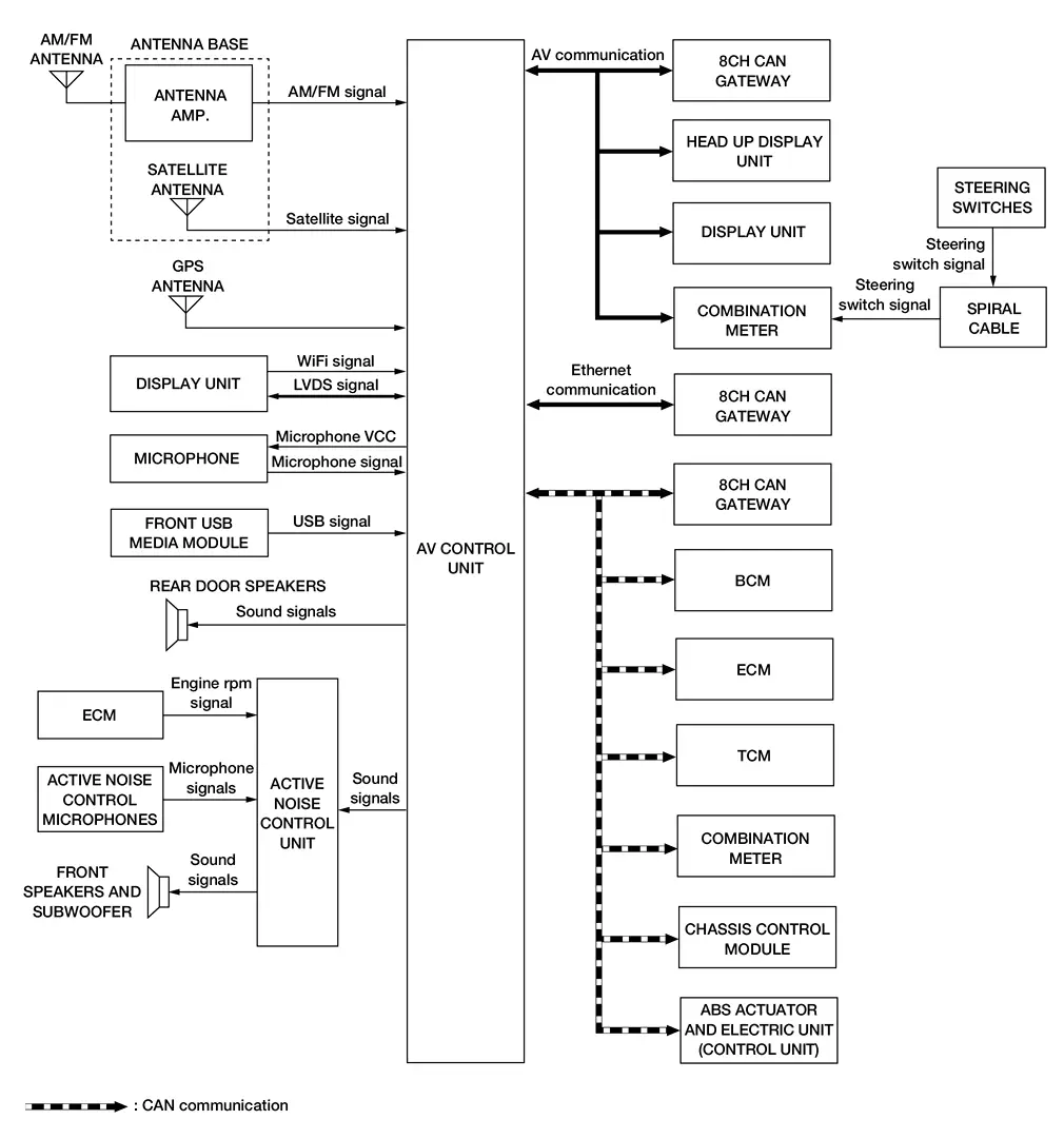
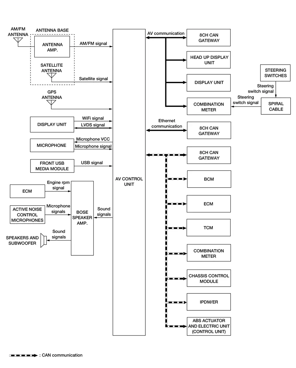
SYSTEM DIAGRAM
Without BOSE

AV Control Unit Input Signal (AV Communication)
| Transmit unit | Signal name |
|---|---|
| Combination meter | Steering switch signals |
AV Control Unit Input Signal (CAN Communication)
| Transmit unit | Signal name |
|---|---|
| Combination meter | Nissan Ariya Vehicle speed signal |
| Parking brake status signal | |
| BCM | Position light request signal |
Active Noise Control Unit Input Signal (CAN Communication)
| Transmit unit | Signal name |
|---|---|
| ECM | Engine torque signal |
| Engine speed signal | |
| Accelerator pedal position signal | |
| Nissan Ariya Vehicle speed display signal | |
| ASCD status signal | |
| Combination meter | Nissan Ariya Vehicle speed signal |
| BCM | Door switch signal |
| Sleep wake up signal | |
| ABS actuator and electric unit (control unit) | Odometer signal |
| Nissan Ariya Vehicle speed signal | |
| Chassis control module | Drive mode signal |
| TCM | Current gear position signal |
| AV Control Unit | Audio mute/unmute signal |
With BOSE

AV Control Unit Input Signal (AV Communication)
| Transmit unit | Signal name |
|---|---|
| Combination meter | Steering switch signals |
AV Control Unit Input Signal (CAN Communication)
| Transmit unit | Signal name |
|---|---|
| Combination meter | Nissan Ariya Vehicle speed signal |
| Parking brake status signal | |
| BCM | Position light request signal |
BOSE speaker amp. Input Signal (CAN Communication)
| Transmit unit | Signal name |
|---|---|
| ECM | Engine torque signal |
| Engine speed signal | |
| Accelerator pedal position signal | |
| Nissan Ariya Vehicle speed display signal | |
| ASCD status signal | |
| Combination meter | Nissan Ariya Vehicle speed signal |
| BCM | Door switch signal |
| Sleep wake up signal | |
| IPDM E/R | Battery voltage signal |
| ABS actuator and electric unit (control unit) | Odometer signal |
| Nissan Ariya Vehicle speed signal | |
| Chassis control module | Drive mode signal |
| TCM | Current gear position signal |
| AV Control Unit | Audio mute/unmute signal |
AUDIO SYSTEM
Without Bose Audio System
The audio system consists of the following components:
-
AV control unit
-
Display unit
-
Active noise control unit
-
Front speakers
-
Front door speakers
-
Rear door speakers
-
Subwoofer
-
Microphone
-
Active noise control microphone (front LH)
-
Active noise control microphone (front RH)
-
Active noise control microphone (front rear)
-
ECM
-
Front USB media module
-
Steering switches
-
Combination meter
-
Spiral cable
-
Head up display
-
8CH CAN gateway
-
GPS antenna
-
Antenna base (satellite antenna and antenna amp.)
When the audio system is on:
-
AM/FM signals received by the antenna base are amplified by the antenna amp. and sent to the AV control unit. The AV control unit sends the audio signals to the rear door speakers and active noise control unit. The active noise control unit sends audio signals to the front speakers and front door speakers.
-
Satellite signals received by the antenna base (satellite antenna) are sent to the AV control unit. The AV control unit sends the audio signals to the rear door speakers and active noise control unit. The active noise control unit sends audio signals to the front speakers and front door speakers.
Refer to Owner's Manual for audio system operating instructions.
With Bose Audio System
The audio system consists of the following components:
-
AV control unit
-
Display unit
-
Bose speaker amp.
-
Instrument panel speakers
-
Front speakers
-
Front door speakers
-
Rear door speakers
-
Subwoofer
-
Microphone
-
Active noise control microphone (front LH)
-
Active noise control microphone (front RH)
-
Active noise control microphone (front rear)
-
ECM
-
Front USB media module
-
Steering switches
-
Combination meter
-
Spiral cable
-
Head up display
-
8CH CAN gateway
-
GPS antenna
-
Antenna base (satellite antenna and antenna amp.)
When the audio system is on:
-
AM/FM signals received by the antenna base are amplified by the antenna amp. and sent to the AV control unit. The AV control unit sends the audio signals to the Bose speaker amp. The Bose speaker amp. then sends the audio signals to the speakers.
-
Satellite signals received by the antenna base (satellite antenna) are sent to the AV control unit. The AV control unit sends the audio signals to the Bose speaker amp. The Bose speaker amp. then sends the audio signals to the speakers.
Refer to Owner's Manual for audio system operating instructions.
USB Connection
-
USB ports are located in the front USB media module.
-
When compatible device is connected to the USB port, the front USB media module transmits the music data and text data in compatible device to the AV control unit via USB communication.
-
When AV control unit receives the text data from front USB media module, it displays the text data (artist, album, and song title) on the display.
Bluetooth® Audio
-
Bluetooth® module is integrated in the AV control unit.
-
Music data, artist, album, and song title in a portable audio device can be played/displayed via Bluetooth® communication.
-
When AV control unit receives the music data from a portable audio device via Bluetooth® communication, it transmits the sound signal to each speaker.
-
When AV control unit receives the text data from a portable audio device via Bluetooth® communication, it displays the text data (artist, album, and song title) on the display.
Speed Sensitive Volume
-
AV control unit receives the vehicle speed signal from ABS actuator and electric unit (control unit) via CAN communication.
-
AV control unit determines the volume level according to the Nissan Ariya vehicle speed signal received from ABS actuator and electric unit (control unit), and transmits the sound signal to each speaker.
-
The control level can be selected by the customer.
Audio Indicatior
-
The status of the audio system is displayed on the information display in the combination meter.
-
The AV control unit transmits the meter display signal as the audio status to the combination meter via CAN communication.
-
When combination meter receives the meter display signal, the audio status is displayed on the information display in combination meter.
NAVIGATION SYSTEM
Description
-
The navigation system can be operated by control panel of the AV control unit and display (touch panel) of the AV control unit.
-
Guide sound during the operation of the navigation system is output from AV control unit to speakers.
-
AV control unit calculates the Nissan Ariya vehicle location based on the signals from GYRO (angle speed sensor), vehicle sensor, and GPS satellite, as well as the map data. The Nissan Ariya vehicle location is displayed on the AV control unit.
POSITION DETECTION PRINCIPLE
The navigation system periodically calculates the vehicle's current position according to the following three signals:
-
Travel distance of the vehicle as determined by the vehicle speed sensor
-
Turning angle of the Nissan Ariya vehicle as determined by the gyroscope (angular velocity sensor)
-
Direction of vehicle travel as determined by the GPS antenna (GPS information)
The current position of the vehicle is then identified by comparing the calculated vehicle position with map data, and indicated on the screen as a Nissan Ariya vehicle mark. More accurate data is judged and used by comparing vehicle position detection results found by the GPS with the result by map-matching.
The current vehicle position will be calculated by detecting the distance the vehicle moved from the previous calculation point and its direction.

-
Travel distance
Travel distance calculations are based on the vehicle speed sensor input signal. Therefore, the calculation may become incorrect as the tires wear down. To prevent this, an automatic distance correction function has been adopted.
-
Travel direction
Change in the travel direction of the Nissan Ariya vehicle is calculated by a gyroscope (angular velocity sensor) and a GPS antenna (GPS information). They have both advantages and disadvantages.
Type Advantage Disadvantage Gyroscope
(angular velocity sensor)Can detect the Nissan Ariya vehicle's turning angle quite accurately. Direction errors may accumulate when Nissan Ariya vehicle is driven for long distances without stopping. GPS antenna
(GPS information)Can detect the Nissan Ariya vehicle's travel direction (North/South/East/West). Correct direction cannot be detected when Nissan Ariya vehicle speed is low. More accurate traveling direction is detected because priorities are set for the signals from these two devices according to the situation.
MAP-MATCHING
Map-matching compares a current location detected by the method in the “Location Detection Principle” with a road map data.

The vehicle position may not be corrected under the following circumstances and after driving for a certain time when GPS information is difficult to receive. In this case, the Nissan Ariya vehicle mark on the display must be corrected manually:
-
In map-matching, alternative routes to reach the destination will be shown and prioritized, after the road on which the Nissan Ariya vehicle is currently driven has been judged and the vehicle mark has been repositioned.

Alternative routes will be shown in different order of priority, and the incorrect road can be avoided if there is an error in distance and/or direction.
Routes are of the same priority if two roads are running in parallel. Therefore, the Nissan Ariya vehicle mark may appear on either of them alternately, depending on maneuvering of the steering wheel and configuration of the road.
-
Map-matching does not function correctly when a road on which the Nissan Ariya vehicle is driving is new and not recorded in the map data, or when road pattern stored in the map data and the actual road pattern are different due to repair.

The map-matching function may find another road and position the Nissan Ariya vehicle mark on it when driving on a road not present in the map. Then, the vehicle mark may change to it when the correct road is detected.
-
Effective range for comparing the Nissan Ariya vehicle position and travel direction calculated by the distance and direction with the road data read from the map data is limited. Therefore, correction by map-matching is not possible when there is an excessive gap between current Nissan Ariya vehicle position and the position on the map.
GPS (Global Positioning System)
GPS (Global Positioning System) is developed for and is controlled by the US Department of Defense. The system utilizes GPS satellites (NAVSTAR), transmitting out radio waves while flying on an orbit around the earth at an altitude of approximately 21,000 km (13,049 mile).

The receiver calculates the travel position in three dimensions (latitude/longitude/altitude) according to the time lag of the radio waves that four or more GPS satellites transmit (three-dimensional positioning). The GPS receiver calculates the travel position in two dimensions (latitude/longitude) with the previous altitude data if the GPS receiver receives only three radio waves (two-dimensional positioning). GPS position correction is not performed while stopping the Nissan Ariya vehicle.
Accuracy of the GPS will deteriorate under the following conditions:
-
In two-dimensional positioning, GPS accuracy will deteriorate when altitude of the vehicle position changes.
-
The position of GPS satellite affects GPS detection precision. The position detection may not be precisely performed.
-
The position detection is not performed if GPS receiver does not receive radio waves from GPS satellites. (Inside a tunnel, parking in a building, under an elevated highway etc.) GPS receiver may not receive radio waves from GPS satellites if any object is placed on the GPS antenna.
NOTE:
-
The detection result has an error of approximately 10 m (32.81 ft) even with a high-precision three dimensional positioning.
-
There may be cases when the accuracy is lowered and radio waves are stopped intentionally because the GPS satellite signal is controlled by the US trace control center.
HANDS-FREE PHONE SYSTEM
Description
-
Refer to Owner’s Manual for hands-free phone system operating instructions.
-
Simply operating the steering switch without releasing hands from the steering wheel allows the driver to receive a phone call.
-
When a Bluetooth® communication compliant phone is registered to the AV control unit, hands-free phone communication can be performed.
-
The content of the memory (telephone book) of the cellular phone can be recorded in the AV control unit.
When Receiving a Call
When AV control unit receives the voice of the other party from a cell phone via Bluetooth® communication, it transmits the TEL voice signal to each speaker.
When a Call Is Originated
When AV control unit receives the microphone signal from microphone, it transmits the sound signal to a cell phone via Bluetooth® communication.
Hands-Free Phone Indicator
-
When AV control unit recognizes an incoming call from a cell phone via Bluetooth® communication, it transmits the meter display signal to combination meter via CAN communication.
-
When combination meter receives the meter display signal, it displays the incoming call of cell phone on information display.
-
When an incoming call is received, the driver can operate the steering switch to answer the phone.
-
When steering switch is operated, the combination meter receives the steering switch signal, and then combination meter transmits the steering switch signal to the AV control unit via AV communication.
-
When AV control unit receives the steering switch signal, it activates the hands-free phone.
ACTIVE NOISE CANCELLATION
Without Bose Audio System
SYSTEM DIAGRAM
The active noise cancellation system outputs an reverse phase sound from the speakers to reduce engine noise.
-
The active noise control unit receives the following signals:
-
Microphone signals from the active noise control microphones.
-
Engine speed signal from the ECM.
-
Door switch signal from the BCM via CAN communication.
-
Nissan Ariya Vehicle speed signal from the combination meter via CAN communication.
-
-
Based on signals received, the active noise control unit generates a reverse phase sound according to a unique algorithm that reduces engine noise.
With Bose Audio System

The active noise cancellation system outputs an reverse phase sound from the speakers to reduce engine noise.
-
The Bose speaker amp. receives the following signals:
-
Microphone signals from the active noise control microphones.
-
Engine speed signal from the ECM.
-
Door switch signal from the BCM via CAN communication.
-
Nissan Ariya Vehicle speed signal from the combination meter via CAN communication.
-
-
Based on signals received, the Bose speaker amp. generates a reverse phase sound according to a unique algorithm that reduces engine noise.
ACTIVE SOUND ENHANCEMENT
Without Bose Audio System
SYSTEM DIAGRAM
The active sound enhancement system analyzes your powertrain sound and generates a complementary signal to enhance the Nissan Ariya vehicle’s desired sound.
-
The active noise control unit receives the following signals:
-
Engine speed signal from the ECM.
-
Engine torque signal from the ECM via CAN communication.
-
Accelerator pedal position signal from the ECM via CAN communication.
-
Nissan Ariya Vehicle speed signal from the combination meter via CAN communication.
-
Drive mode signal from the chassis control module via CAN communication.
-
-
Based on signals received, the active noise control unit generates a complementary signal to enhance the Nissan Ariya vehicle’s desired sound.
With Bose Audio System
SYSTEM DIAGRAM
The active sound enhancement system analyzes your powertrain sound and generates a complementary signal to enhance the Nissan Ariya vehicle’s desired sound.
-
The Bose speaker amp. receives the following signals:
-
Engine speed signal from the ECM.
-
Engine torque signal from the ECM via CAN communication.
-
Accelerator pedal position signal from the ECM via CAN communication.
-
Nissan Ariya Vehicle speed signal from the combination meter via CAN communication.
-
Drive mode signal from the chassis control module via CAN communication.
-
-
Based on signals received, the Bose speaker amp. generates a complementary signal to enhance the Nissan Ariya vehicle’s desired sound.
Other materials:
U19b2-87 Lin Comm Circuit
DTC Description
DTC DETECTION LOGIC DTC
CONSULT screen terms
(Trouble diagnosis content) DTC detection condition
U19B2
87
LIN communication error
Diagnosis condition
When engine is running
Signal (terminal)
LIN communication signal
Threshold
ADAS control unit 2 de ...
Dtc/circuit Diagnosis. U2140-87 Can Comm Err (ecm)
DTC Description
DESCRIPTIONCAN (Controller Area Network) is a serial
communication line for real time applications. It is an on-Nissan Ariya
vehicle multiplex communication line with high data communication speed
and excellent error detection ability. Modern Nissan Ariya vehicle is
equipped ...
How to Use This Manual. Recommended Chemical Products and Sealants
Recommended Chemical Products and Sealants
Refer to the following chart for help in selecting the appropriate chemical product or sealant. Product Description Purpose Nissan North America Part No. (USA) Nissan Canada Part No. (Canada) Aftermarket Cross-reference Part Nos.
1
Rear Vie ...
