Nissan Rogue (T33) 2021-Present Service Manual: How to Use This Manual :: How to Read Wiring Diagrams
Connector Symbols
Most of connector symbols in wiring diagrams are shown from the terminal side.
-
Connector symbols shown from the terminal side are enclosed by a single line and followed by the direction mark.

-
Connector symbols shown from the harness side are enclosed by a double line and followed by the direction mark.
-
Certain systems and components, especially those related to OBD, may use a new style slide-locking type harness connector. For description and how to disconnect, refer to PG section, “Description”, “HARNESS CONNECTOR”.
-
Male and female terminals

Connector guides for male terminals are shown in black and female terminals in white in wiring diagrams.
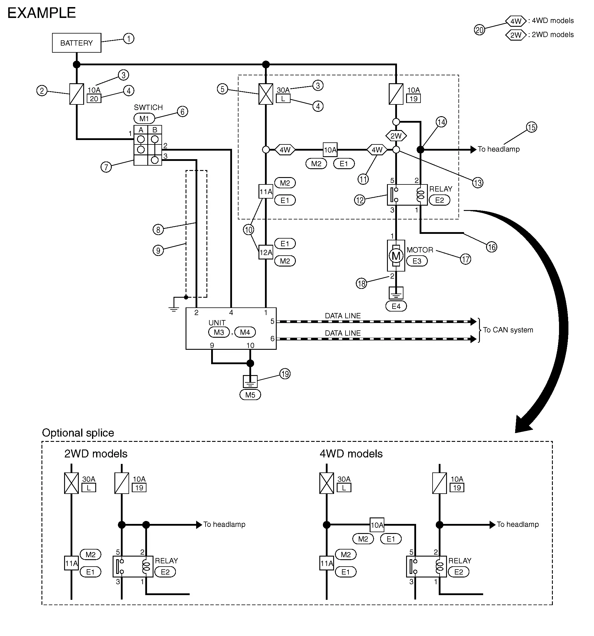
Sample/Wiring Diagram -Example-
Each section includes wiring diagrams.

| Number | Item | Description | |
|---|---|---|---|
![]() |
Power supply |
|
|
![]() |
Fuse |
|
|
![]() |
Current rating of fusible link/fuse |
|
|
![]() |
Number of fusible link/fuse |
|
|
![]() |
Fusible link |
|
|
![]() |
Connector number |
|
|
![]() |
Switch |
|
|
![]() |
Circuit (Wiring) |
|
|
![]() |
Shielded line |
|
|
![]() |
Connectors |
|
|
![]() |
Option abbreviation |
|
|
![]() |
Relay |
|
|
![]() |
Optional splice |
|
|
![]() |
Splice |
|
|
![]() |
System branch |
|
|
![]() |
Page crossing |
|
|
![]() |
Component name |
|
|
![]() |
Terminal number |
|
|
![]() |
Ground (GND) |
|
|
![]() |
Explation of option description |
|
|
SWITCH POSITIONS
Switches are shown in wiring diagrams as if the vehicle is in the “normal” condition.
A vehicle is in the “normal” condition when:
-
Ignition switch OFF

-
Doors, hood and trunk lid/back door are closed
-
Pedals are not depressed
-
Parking brake is released
MULTIPLE SWITCH
The continuity of multiple switch is described in two ways as shown below.
-
The switch chart is used in schematic diagrams.
-
The switch diagram is used in wiring diagrams.

Connector Information
HOW TO USE CONNECTOR INFORMATION

| Number | Item | Description | |
|---|---|---|---|
![]() |
Connector number |
|
|
![]() |
Connector type |
: Special type |
|
![]() |
Terminal number |
|
|
![]() |
Wire color |
|
|
|
B = Black W = White R = Red G = Green L = Blue Y = Yellow LG = Light Green BG or BE = Beige LA = Lavender |
BR = Brown OR or O = Orange P = Pink PU or V (Violet) = Purple GY or GR = Gray SB = Sky Blue CH = Dark Brown DG = Dark Green |
||
|
|||
![]() |
Connector |
|
|
Other materials:
Driver and front passenger supplemental
knee air bag
Driver's side
The knee air bag is integrated into the knee
bolster on both the driver's and front passenger's
sides of your Nissan Rogue. All safety information, cautions
and warnings in this manual apply and
must be followed. The knee air bag
is engineered to deploy in higher severity
frontal co ...
Informations de base
AVERTISSEMENT
Le non-respect des instructions et avertissements relatifs à l'utilisation correcte du système de freinage d'urgence automatique avec détection des piétons du Nissan Rogue peut entraîner des blessures graves, voire mortelles.
Le système de freinage d'urgence automatique avec ...
Steering Switch Signal B Circuit
Component Function Check
PERFORM COMPONENT FUNCTION CHECK
With CONSULT
Check “Self Diagnostic Result” of “MULTI AV”.
Is any DTC detected?
YES>>
Perform the trouble diagnosis for the detected DTC. Refer to DTC Index.
NO>>
Proceed to Diagnosis Procedure.
Diagnosis Proced ...












”.


” means the splice.





