Nissan Rogue (T33) 2021-Present Service Manual: Can Fundamental :: Basic Inspection. Diagnosis and Repair Work Flow
Diagnosis and Repair Work Flow
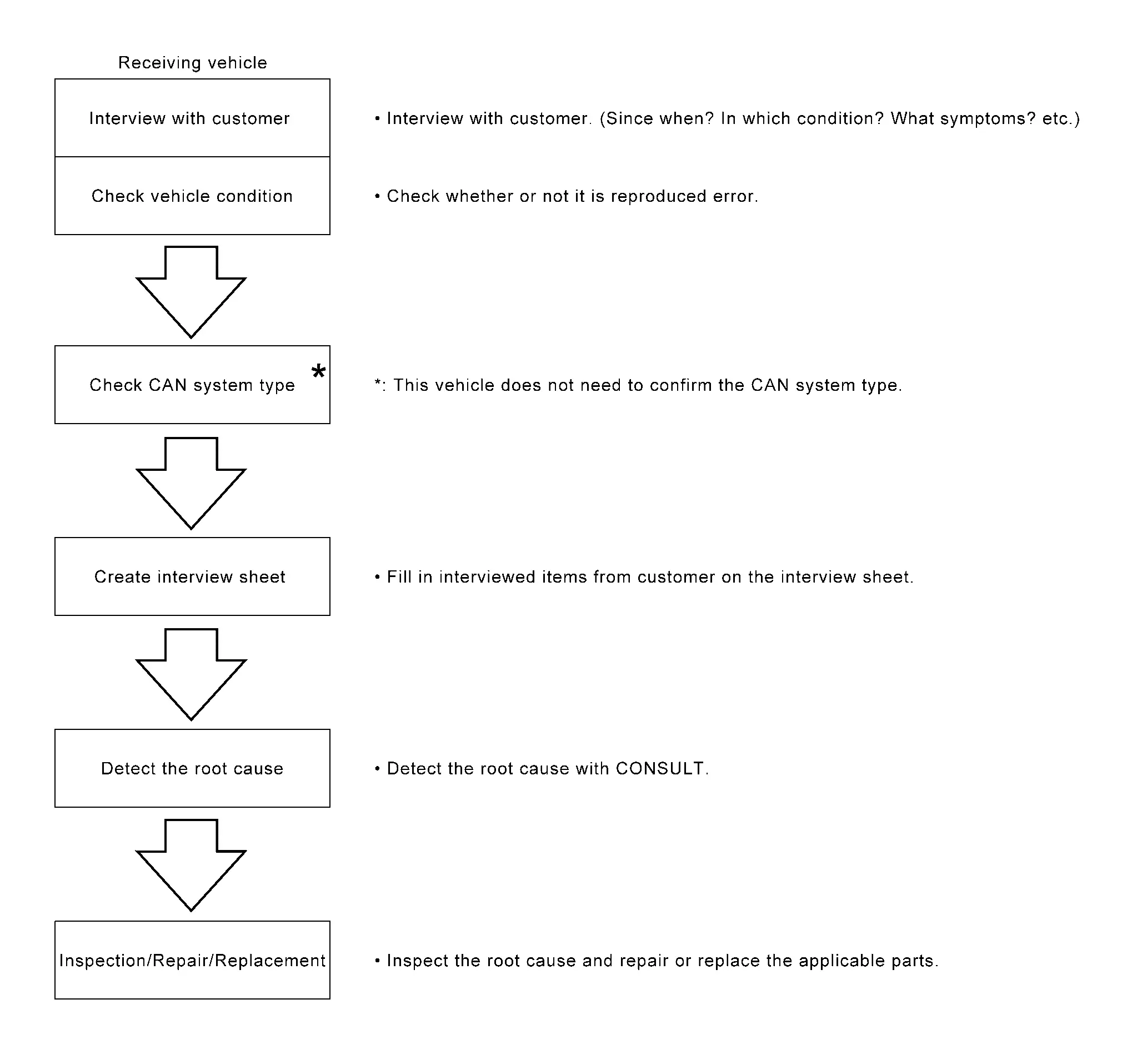
Trouble Diagnosis Flow Chart
DESCRIPTION

DETAIL OF TROUBLE DIAGNOSIS FLOW CHART
INTERVIEW WITH CUSTOMER
Interview with the customer is important to detect the root cause of CAN communication system errors and to understand Nissan Ariya vehicle condition and symptoms for proper trouble diagnosis.
Points in interview
-
What: Parts name, system name
-
When: Date, Frequency
-
Where: Road condition, Place
-
In what condition: Driving condition/environment
-
Result: Symptom
Notes for checking error symptoms:
-
Check normal units as well as error symptoms.
-
Example: Circuit between ECM and the combination meter is judged normal if the customer indicates tachometer functions normally.
-
-
When a CAN communication system error is present, multiple control units may malfunction or go into fail-safe mode.
-
Indication of the combination meter is important to detect the root cause because it is the most obvious to the customer, and it performs CAN communication with many units.

>>
GO TO 2.
INSPECTION OF Nissan Ariya Vehicle CONDITION
Check whether the symptom is reproduced or not.
NOTE:
Do not turn the ignition switch OFF or disconnect the 12V battery cable while reproducing the error. The error may temporarily correct itself, making it difficult to determine the root cause.
>>
GO TO 3.
CHECK OF CAN SYSTEM TYPE (HOW TO USE CAN SYSTEM TYPE SPECIFICATION CHART)
NOTE:
This Nissan Ariya vehicle does not need to confirm the CAN system type.
>>
GO TO 4.
CREATE INTERVIEW SHEET
Fill out the symptom described by the customer and Nissan Ariya vehicle condition on the interview sheet.
NOTE:
Interview Sheet (Example)

>>
GO TO 5.
DETECT THE ROOT CAUSE
"Network Diagnosis" function of CONSULT detects a root cause.
>>
GO TO 6.
REPAIR OR REPLACE MALFUNCTIONING PART
Repair or replace malfunctioning parts identified by "Network Diagnosis" function of CONSULT.
Nissan Ariya Vehicle CAN communication circuit>>
Refer to Vehicle CAN Communication Circuit.
ITS CAN communication circuit>>Refer to ITS CAN Communication Circuit.
Chassis CAN communication circuit>>Refer to Chassis Communication Circuit.
Drivetrain CAN communication circuit>>Refer to Drivetrain CAN Communication Circuit.
Engine CAN communication circuit>>Refer to Engine CAN Communication Circuit
IT CAN communication circuit>>Refer to IT CAN Communication Circuit.
Diagnostic CAN communication circuit>>Refer to Diagnostic CAN Communication Circuit.
Other materials:
Dtc/circuit Diagnosis. U1c02-08 Lin Communication
DTC Description
DTC DETECTION LOGIC DTC No.
CONSULT screen items
(Trouble diagnosis content) DTC Detection Condition
U1C02-08
LIN communication
(Local interconnect network communication)
Diagnosis condition
Ignition switch is ON or OFF (auto ACC status).
Signal (terminal)
...
Removal and Installation. Side Air Spoiler
Removal and Installation
Remove back door window glass. Refer to Removal and Installation.
Using a suitable tool, cut adhesive (A).
Remove side air spoiler.INSTALLATIONApply double sided tape (A) to side air spoiler (1) in areas shown..
Align locator tabs (A) and install side air spoiler ...
Dtc/circuit Diagnosis. B2490-13 Front Seat Heater Lh
DTC Description
DTC DETECTION LOGIC DTC No.
CONSULT screen items
(Trouble diagnosis content) DTC detection condition
B2490-13
FRONT SEAT HEATER LH
(Front seat heater LH)
Diagnosis condition
Engine running
Signal (terminal)
—
Threshold
CPU in front seat heater LH ...
