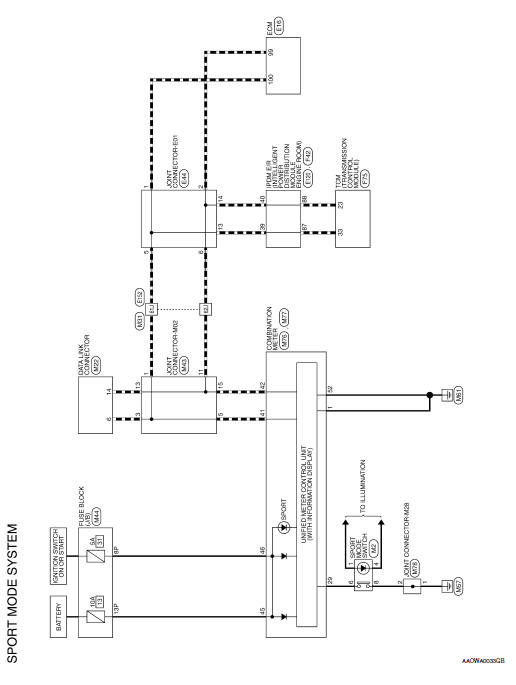
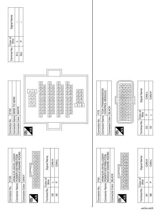
SPORT MODE SYSTEM
Wiring Diagram




ECU diagnosis information
Basic inspectionAdjustment of steering angle sensor neutral position
Description
Refer to the table below to determine if adjustment of steering angle sensor
neutral position is required.
Work Procedure
ADJUSTMENT OF STEERING ANGLE SENSOR NEUTRAL POSITION
CAUTION:
To adjust neutral position of steering angle sensor, make sure to use CONSULT.
(Adjustment ...
Exterior front
Front view camera (if so equipped)
Engine hood
Windshield wiper and washer switch, wiper blades
Windshield-washer fluid
Windshield
Power windows
Door locks, NISSAN Intelligent Key® (if so equipped), NISSAN Jackknife
key (if so equipped), key ...
Roof side molding
Exploded View
Roof side molding
Back door hinge cover
Metal clip
Pawl
Removal and Installation
REMOVAL
Release roof side molding (1) using suitable tool (A) then
remove roof side molding.
: Metal clip
CAUTION:
Apply protective tape (B) around the roof side moldi ...