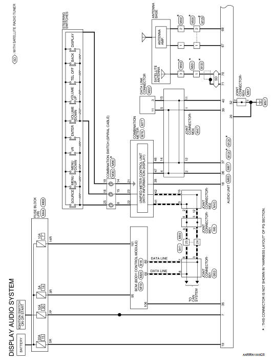
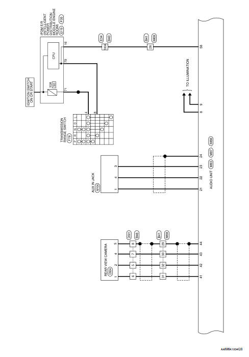
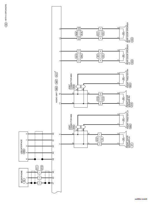
DISPLAY AUDIO
Wiring Diagram















ECU diagnosis information
Basic inspectionP0841 transmission fluid pressure SEN/SW A
DTC Description
DTC DETECTION LOGIC
DTC
CONSULT screen terms
(Trouble diagnosis content)
DTC detection condition
P0841
FLUID PRESS SEN/SW A
(Transmission Fluid Pressure Sensor/Switch
“A” Circuit Range/Performance)
When all of the following conditions are sa ...
DTC/circuit diagnosis
POWER SUPPLY AND GROUND CIRCUIT
BCM (BODY CONTROL SYSTEM) (WITH INTELLIGENT KEY SYSTEM)
BCM (BODY CONTROL SYSTEM) (WITH INTELLIGENT KEY SYSTEM) : Diagnosis
Procedure
Regarding Wiring Diagram information, refer to BCS-50, "Wiring Diagram".
1. CHECK FUSE
Check that the following fuse i ...
Recommended chemical products
and sealants
Refer to the following chart for help in selecting the appropriate chemical
product or sealant.
Product Description
Purpose
NISSAN North America
Part No. (USA)
NISSAN Canada Part
No. (Canada)
Aftermarket Crossreference
Part Nos.
1
Rear View Mirror ...